목차
오버뷰
블렌더의 지오메트리 노드에서 모델의 엣지 부분에 프로시듀얼하게 웨더링을 주는 아이디어 입니다.
굳이 디지털 조각툴로 스컵팅 하지 않고 실시간으로 엣지들이 부서지거나 하는 웨더링등의 표현이 가능할 것 같습니다.
배경 디자인이나 컨셉 디자인을 한는분들에게 도움이 될 것 같은 아이디어로 보입니다.
테스트 이미지
핵심 아이디어
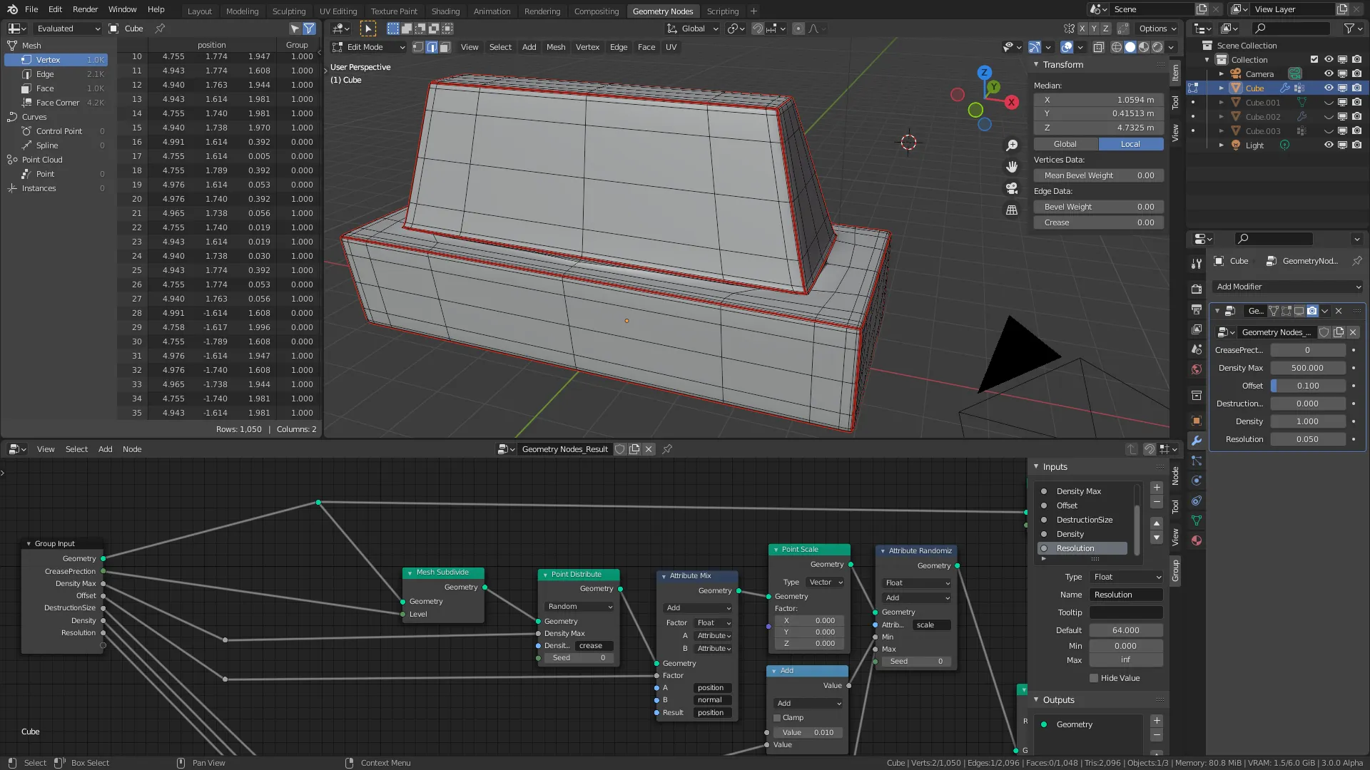
원본 메쉬의 Geometry데이터를 불러와서 Point Distribute로 Geometry의 포인트(Edge Grease)들을 불어와서 Point Volume과 Volume tom Mesh로 서브메쉬를 만들고 그것을 원본에서 Boolean 하는 것입니다.
사전에 메쉬에 필요한 Edge에 Crease를 적용해 줘야 합니다. 아래의 이미지는 UV Seam도 같이 들어어있어서 붉은색 라인으로 보입니다.
Blean으로 오브젝트를 Difference로 빼고나서 Material Assign노드로 Shade Smooth 속성이 적용된 Face에 콘크리트 재질의 메터리얼을 다시 어싸인 해줍니다.
사전에 메쉬에 메터리얼이 미리 2개가 등록되어 있어야 합니다.
최종은 Triangle로 내보냅니다.
레퍼런스
Miettinen Jesse 라는 친구의 트윗이 레퍼런스 입니다. 해당 계정에서 지오메트리 노드 전체를 공개하고 있습니다.
가 공개한 노드입니다.
파일
테스트한 blend 파일 입니다.
결론
Geometry Node를 사용하면 스컵팅 툴까지 가지않고 웨더링을 표현할 수 있는 가능성이 있을 것 같고, 또한 프로시듀얼하게 메쉬를 가공하기 떄문에 언제든지 다시 수정할 수 있다는 장점이 있는 것 같습니다.







